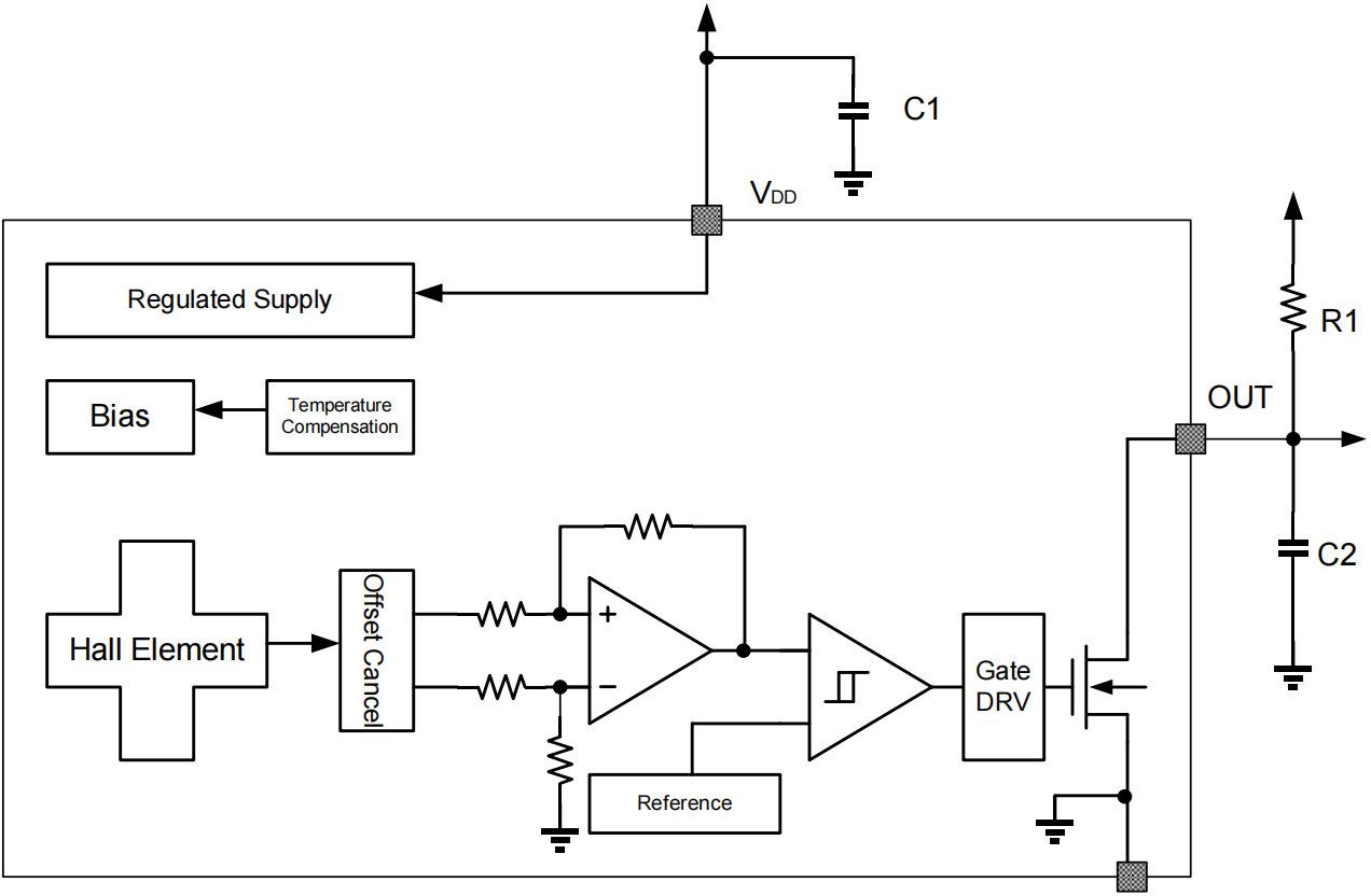
![]() | 芯片描述: SC244X 系列采用高频斩波技术,在全 工作电压和工作温度范围内具有很高的磁场 一致性和对称性。芯片的电源和输出脚集成 了过压保护功能,具有抗电磁干扰(EMC) 能力强和可靠性高的特点。 SC244X 内部集成了稳压模块、霍尔阵 列、放大电路、施密特触发器和输出级等电 路模块。霍尔信号处理通路采用高频斩波技 术,不但减小了霍尔感应阵列和处理电路的 失调电压,而且减小了应力和温度对失调电 压的影响,并尽可能地将芯片的系统延时及 输出抖动降低至最小。 SC244X 的输出级采 用漏极开路输出,并有能达到 30mA 的灌电 流能力。 内部集成的稳压电路使芯片可接受 2.5V 到 24V 的宽电源供电电压,满足工业和汽车 电子的应用需求。 SC244X 提供小型 3 脚单列直插封装 (UA)和 3-pin SOT23 (SO)封装, 100% 无铅无卤绿色封装,符合环保要求。 | |
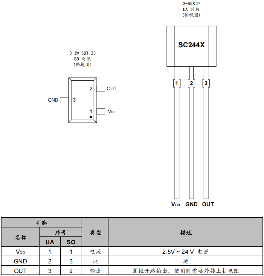
功能框图: ![]() | 订货信息: ![]() | 引脚描述:![]() |
芯片应用:
| ![]() | |
锁存型开关霍尔
斩波频率高达 800KHz
宽工作电压范围:2.5—24V
宽工作温度范围:-40—150℃
磁场对称性好
反向电源电压保护到-28V
集成 VDD 和 OUT 脚过压保护功能
小型封装 - 3-脚 TO92S -(UA) - 3-脚 SOT23 -(SO)
